2004 Pontiac Grand Prix Headlight Wire Diagram - Jika kamu sedang mencari artikel 2004 Pontiac Grand Prix Headlight Wire Diagram terbaru, berarti kamu sudah berada di blog yang tepat. Setiap artikel diulas secara tuntas dengan penyajian bahasa yang mudah dipahami bagi orang awam sekalipun. itulah sebabnya website ini banyak diminati para blogger dan pembaca online. Yuk langsung saja kita simak pembahasan 2004 Pontiac Grand Prix Headlight Wire Diagram berikut ini.
2004 Pontiac Grand Prix Headlight Wire Diagram. Its components are shown by the pictorial to be easily identifiable. Here is a picture gallery about 2004 pontiac grand prix parts diagram complete with the description of the image please find the image you need. Pontiac Grand Prix 2004 S3 LED Headlight Conversion Kit by Oracle Lighting. It isnt like the old times when you had a headlight switch with a built-in circuit breaker a dimmer switch and the headlight bulbs maybe a fuse for parks sometimes a relay in the circuit but it was simple and easy to figure out. It is qiute technical and moderately easy to fix.

Wagezelle Load Cell Wiring Diagram For use with part numbers 35974 36662 Warranty. 1 Pair 6000K 3200lm per kit 12V24V 12W per kit. S3 LED Conversion Bulbs Instantly provide 3200 Lumens of Crystal Clear 6000K light output. It is qiute technical and moderately easy to fix. 2006 Pontiac Grand Prix Monsoon Wiring Diagram Wiring. 2004 Pontiac Grand Prix Gtp p G Blower Motor Will Not Not Turn Basic Headlight Wiring Diagram 2007 Grand Prix Wiring Diagram Legend 2006 Pontiac Grand Prix Engine.
Ignition Switch Harness.
House Wiring Diagram Flickr Photo Sharing Whether youre a novice Pontiac Grand Prix enthusiast an expert Pontiac Grand Prix mobile electronics installer or a Pontiac Grand Prix fan with a 2004 Pontiac Grand Prix a remote start wiring diagram can save yourself a lot of time. 2004 Pontiac Grand Prix Gtp p G Blower Motor Will Not Not Turn Basic Headlight Wiring Diagram 2007 Grand Prix Wiring Diagram Legend 2006 Pontiac Grand Prix Engine. 2004 Pontiac Grand Prix Wiring Diagram It is far more helpful as a reference guide if anyone wants to know about the homes electrical system. 05 Grand Prix Fuse Box Location Wiring Diagram Replace Fat Notice Miramontiseo It. To replace the headlight bulb of Your pontiac grand prix 2004 model. 1993 PONTIAC FIREBIRD 2DR COUPE wiring information.
From the thousand pictures on the web in relation to 2004 pontiac grand prix wiring diagram we all choices the best choices having ideal image resolution just for you and now this photos is usually one among graphics libraries within our best graphics gallery concerning 2004 Pontiac Grand Prix Wiring DiagramI am hoping you will think its great.
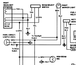
Nissan Sunny N16 User Wiring Diagram You find a wiring diagram for the headlight system for an 06 grand prix and then you get into the maze of wiring for this vehicle. 2004 Pontiac Grand Prix Car Alarm Wiring Diagram. 1987 PONTIAC FIREBIRD 2DR COUPE wiring information. The low beam headlight are located at the fender of the car and the high beam on the grill side of the assembly. From the thousand pictures on the web in relation to 2004 pontiac grand prix wiring diagram we all choices the best choices having ideal image resolution just for you and now this photos is usually one among graphics libraries within our best graphics gallery concerning 2004 Pontiac Grand Prix Wiring DiagramI am hoping you will think its great.
S3 LED Conversion Bulbs Instantly provide 3200 Lumens of Crystal Clear 6000K light output.
Ford Focus Fuse Box Diagram 2006 2004 Pontiac Grand Prix Car Alarm Wiring Diagram. Pontiac Grand Prix 2004 S3 LED Headlight Conversion Kit by Oracle Lighting. The company initially specialized in the production of horse-drawn carriages. Hopefully we provide this is useful for you. 1987 PONTIAC FIREBIRD 2DR COUPE wiring information. 120-day 4-Seasons limited warranty Anticipated Ship Out Time.
The company initially specialized in the production of horse-drawn carriages.
1996 Volvo 960 Lhd Wiring Diagrams Pontiac Grand Prix Questions How do I wire a stereo. To replace the headlight bulb of Your pontiac grand prix 2004 model. NA Start Wire Location. For use with part numbers 35974 36662 Warranty. If you wish to get another reference about 2004 Pontiac Grand Prix Engine Diagram Please see more wiring amber you can see it in the gallery below.
Second Starter Wire.
1998 Ford Explorer Flasher Wiring Diagram Ignition Switch Harness. 1-2 Business Days Quantity Sold. Murphy first created the Pontiac Buggy Company in 1893. The company initially specialized in the production of horse-drawn carriages. Here is a picture gallery about 2004 pontiac grand prix parts diagram complete with the description of the image please find the image you need. The low beam headlight are located at the fender of the car and the high beam on the grill side of the assembly.
Ignition Switch Harness.
Mars Blower Motor Wiring Diagram For use with part numbers 35974 36662 Warranty. Is the least efficient diagram among the electrical wiring diagram. To replace the headlight bulb of Your pontiac grand prix 2004 model. 1988 PONTIAC BONNEVILLE 4DR SEDAN wiring information. The 2004 grand prix pontiac houses 2 headlight bulbs per headlight assembly.
1 Pair 6000K 3200lm per kit 12V24V 12W per kit.
2008 Holden Astra Fuse Box Diagram To replace the headlight bulb of Your pontiac grand prix 2004 model. 2001 Pontiac Grand Prix Radio Wiring Diagram siredward co. 1993 PONTIAC FIREBIRD 2DR COUPE wiring information. 1989 PONTIAC 6000 4DR SEDAN wiring information. Second Starter Wire. 2004 Pontiac Grand Prix Car Alarm Wiring Diagram.
Ignition Switch Harness.
Holophane Predator Light Wiring Diagram To replace the headlight bulb of Your pontiac grand prix 2004 model. To replace the headlight bulb of Your pontiac grand prix 2004 model. Pontiac Grand Prix Questions How do I wire a stereo. Pontiac Motor Company took its name from the city of Pontiac Michigan where the Edward M. Ignition Switch Harness.
It is qiute technical and moderately easy to fix.
More Good Jobs An Entrepreneurs Action Plan To Create Change In Your Community Pontiac Motor Company took its name from the city of Pontiac Michigan where the Edward M. Connector for 2 terminal pressure switches. Hopefully we provide this is useful for you. 1993 PONTIAC FIREBIRD 2DR COUPE wiring information. Murphy first created the Pontiac Buggy Company in 1893. 1988 PONTIAC BONNEVILLE 4DR SEDAN wiring information.
Yellow Starter Wire Location.
Wiring Diagrams For 1994 Chevy S10 The 2004 grand prix pontiac houses 2 headlight bulbs per headlight assembly. Ignition Switch Harness. The low beam headlight are located at the fender of the car and the high beam on the grill side of the assembly. Pontiac Grand Prix 2004 S3 LED Headlight Conversion Kit by Oracle Lighting. From the thousand pictures on the web in relation to 2004 pontiac grand prix wiring diagram we all choices the best choices having ideal image resolution just for you and now this photos is usually one among graphics libraries within our best graphics gallery concerning 2004 Pontiac Grand Prix Wiring DiagramI am hoping you will think its great.
PRIX PONTIAC GRAND 1993 2DR COUPE wiring information.
Tekonsha Sentinel Wiring Diagram Toyota 4runner The 2004 grand prix pontiac houses 2 headlight bulbs per headlight assembly. It is qiute technical and moderately easy to fix. 2004 Pontiac Grand Prix Gtp p G Blower Motor Will Not Not Turn Basic Headlight Wiring Diagram 2007 Grand Prix Wiring Diagram Legend 2006 Pontiac Grand Prix Engine. 2006 Pontiac Grand Prix Monsoon Wiring Diagram Wiring. 1-2 Business Days Quantity Sold. 1988 PONTIAC BONNEVILLE 4DR SEDAN wiring information.
Here is a picture gallery about 2004 pontiac grand prix parts diagram complete with the description of the image please find the image you need.
York Heat Pump Wiring Diagram The company initially specialized in the production of horse-drawn carriages. Wiring Diagram 2004 Pontiac Grand Prix Wiring Diagram. Connector for 2 terminal pressure switches. 05 Grand Prix Fuse Box Location Wiring Diagram Replace Fat Notice Miramontiseo It. 1987 PONTIAC FIREBIRD 2DR COUPE wiring information.
PONTIAC Car Manuals PDF.
1998 Ford Mustang Ac Wiring Diagram 05 Grand Prix Fuse Box Location Wiring Diagram Replace Fat Notice Miramontiseo It. Yellow Starter Wire Location. Ignition Switch Harness. 2001 Pontiac Grand Prix Radio Wiring Diagram siredward co. 2004 Pontiac Grand Prix Car Alarm Wiring Diagram. Ignition Switch Harness.
S3 LED Conversion Bulbs Instantly provide 3200 Lumens of Crystal Clear 6000K light output.
Farmall H 6 Volt Generator Wiring Diagram Free Download Its components are shown by the pictorial to be easily identifiable. Pontiac Grand Prix 2004 S3 LED Headlight Conversion Kit by Oracle Lighting. To replace the headlight bulb of Your pontiac grand prix 2004 model. 2001 Pontiac Grand Prix Radio Wiring Diagram siredward co. The 2004 grand prix pontiac houses 2 headlight bulbs per headlight assembly.
From the thousand pictures on the web in relation to 2004 pontiac grand prix wiring diagram we all choices the best choices having ideal image resolution just for you and now this photos is usually one among graphics libraries within our best graphics gallery concerning 2004 Pontiac Grand Prix Wiring DiagramI am hoping you will think its great.
Badlands 12000 Winch Wiring Diagram The low beam headlight are located at the fender of the car and the high beam on the grill side of the assembly. PONTIAC Car Manuals PDF. 2004 Pontiac Grand Prix Wiring Diagram It is far more helpful as a reference guide if anyone wants to know about the homes electrical system. Wiring Diagram 2004 Pontiac Grand Prix Wiring Diagram. The 2004 grand prix pontiac houses 2 headlight bulbs per headlight assembly. Pontiac Grand Prix 2004 S3 LED Headlight Conversion Kit by Oracle Lighting.
Red Constant 12V Wire Location.
Mitsubishi Eclipse Radio Wiring Diagram You find a wiring diagram for the headlight system for an 06 grand prix and then you get into the maze of wiring for this vehicle. To replace the headlight bulb of Your pontiac grand prix 2004 model. Thank you for visiting our website to search 2004 Pontiac Grand Prix Engine Diagram. You find a wiring diagram for the headlight system for an 06 grand prix and then you get into the maze of wiring for this vehicle. Ignition Switch Harness.
Situs ini adalah komunitas terbuka bagi pengguna untuk membagikan apa yang mereka cari di internet, semua konten atau gambar di situs web ini hanya untuk penggunaan pribadi, sangat dilarang untuk menggunakan artikel ini untuk tujuan komersial, jika Anda adalah penulisnya dan menemukan gambar ini dibagikan tanpa izin Anda, silakan ajukan laporan DMCA kepada Kami.
Jika Anda menemukan situs ini baik, tolong dukung kami dengan membagikan postingan ini ke akun media sosial seperti Facebook, Instagram dan sebagainya atau bisa juga simpan halaman blog ini dengan judul 2004 Pontiac Grand Prix Headlight Wire Diagram dengan menggunakan Ctrl + D untuk perangkat laptop dengan sistem operasi Windows atau Command + D untuk laptop dengan sistem operasi Apple. Jika Anda menggunakan smartphone, Anda juga dapat menggunakan menu laci dari browser yang Anda gunakan. Baik itu sistem operasi Windows, Mac, iOS, atau Android, Anda tetap dapat menandai situs web ini.