▷ Block Diagram Of 5v Regulated Power Supply

Block Diagram Of 5v Regulated Power Supply - Jika kamu sedang mencari artikel Block Diagram Of 5v Regulated Power Supply terlengkap, berarti kamu telah berada di website yang benar. Setiap artikel dibahas secara lengkap dengan penyajian bahasa yang mudah dipahami bagi orang awam sekalipun. itulah sebabnya web site ini banyak diminati para blogger dan pembaca online. Yuk langsung aja kita simak pembahasan Block Diagram Of 5v Regulated Power Supply berikut ini.

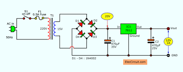
Block Diagram Of 5v Regulated Power Supply. 5V Power Supply using 7805 Voltage Regulator with Design By Manoj Shenoy Electronics Power Supply 17 Comments In most of our electronic products or projects we need a power supply for converting mains AC voltage to a regulated DC voltage. All Electronics Devices are operated using DC Power Supply. From the diagram above it is evident that the transformer is present at the initial stage. The regulated power supply will accept an AC input and give a constant DC output. Here is the Deal well design each section first then put.

12v 9v 6v 5v 3 3v Multiple Voltage Power Supply Circuit Gadgetronicx Power Supply Circuit Electronic Circuit Projects Electronics Circuit
12v 9v 6v 5v 3 3v Multiple Voltage Power Supply Circuit Gadgetronicx Power Supply Circuit Electronic Circuit Projects Electronics Circuit from www.pinterest.com

Nissan Navara Stereo Wiring Diagram The basic building blocks of a regulated DC power supply are as follows. This is the circuit diagram of 5V DC regulated power supply which featured with short circuit protection system. Regulated Power Supply Circuit Block Diagram of Regulated Power Supply. The 5V output from USB is given to pin 8 of U1. A step down transformer. The basic building blocks of a regulated DC power supply are as follows.

Pls send me specifications and parametrs required for design of power supply using ic 7805 with fixed voltage 5v and giving current range 0-5a Seetharaman 9 years ago Hi Kalyani you use the technique used in our earlier circuit for 12 volts.

2007 Honda Fuse Diagram A regulated power supply essentially consists of an ordinary power supply and a voltage regulating device as illustrated in the figure. I encourage Spent a while playing it. Pls send me specifications and parametrs required for design of power supply using ic 7805 with fixed voltage 5v and giving current range 0-5a Seetharaman 9 years ago Hi Kalyani you use the technique used in our earlier circuit for 12 volts. Regulated Power Supply Circuit Block Diagram of Regulated Power Supply. Now let Get into the actual layout. The output from an ordinary power supply is fed to the voltage regulating device that provides the final output.

It helps us to design the sections of the circuit individually and then at the end put them together to have a complete circuit ready for use.

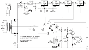
8000w Generator Wiring Diagram The main circuit is protected from any damage due to short-circuit in. Now clear a doubt. The general block diagram for this project is given below. Block Diagram of a Power Supply Unit. The main circuit is protected from any damage due to short-circuit in.

Now let Get into the actual layout.

99 Lumina Wiring Diagram The basic building blocks of a regulated DC power supply are as follows. Block Diagram Of 5v Regulated Power Supply It is far more helpful as a reference guide if anyone wants to know about the homes electrical system. The output rectification and filter are isolated from the High Frequency switching section by a high frequency transformer and voltage control feedback is via an opto isolator. Its function is to convert the AC mains voltage to the rectified DC voltage. The general block diagram for this project is given below. Figure below shows the block diagram of a typical regulated DC power supply.

It may have any voltage value like 5V 10V 12V and many more.

Motorcycle Hazard Wiring Diagram Pls send me specifications and parametrs required for design of power supply using ic 7805 with fixed voltage 5v and giving current range 0-5a Seetharaman 9 years ago Hi Kalyani you use the technique used in our earlier circuit for 12 volts. 301 shows a block diagram example of a typical SMPS with an AC Mains line input and a regulated DC output. The figure below shows the block diagram of a typical regulated DC power supply. The load may be connected across the voltage regulator. A step down transformer.

Stepping down voltage-First step is is scale down the voltage by a step down transformerA step down transformer converts the 220 ac voltage to the lower ac voltage.

Corrado Fuse Diagram Figure below shows the block diagram of a typical regulated DC power supply. The design of any circuit begins with a well made general block diagram. It is very simple. The regulated power supply will accept an AC input and give a constant DC output. The output from an ordinary power supply is fed to the voltage regulating device that provides the final output. Though we had already gone through the concept regarding transformers in BASIC ELECTRONICS tutorial let us have a glance over it.

There are 2 kind of output that are regulated 5V DC with short circuit protection and without circuit protection.

Wiring Diagram 79 Chevy Truck The block diagram of a regulated DC power supply is shown in above figure. The 5V and -5V are get added up and together shown as 10V in multimeterThe output of LM7805 is 5V and the output of LM7905 is -5VNow it is ready to provide 5V and -5V to power up analog and digital circuits that requires dual regulated power supply to operate. The main circuit is protected from any damage due to short-circuit in. Regulated Power Supply Circuit Block Diagram of Regulated Power Supply. The basic building blocks of a regulated DC power supply are as follows.

The general block diagram for this project is given below.

Toyota Kzn185 Wiring Diagram 5v Power Supply Circuit and Working. Regulated Power Supply Circuit Block Diagram of Regulated Power Supply. It changes in most cases reduces the level of supply to a value suitable for driving the load circuit. Its components are shown by the pictorial to be easily identifiable. Now let Get into the actual layout. The block diagram of a regulated DC power supply is shown in above figure.

From the diagram above it is evident that the transformer is present at the initial stage.

81 Suzuki 650 Wiring Diagram 301 shows a block diagram example of a typical SMPS with an AC Mains line input and a regulated DC output. Power Supplies 10 Power Supply Basics Parts of a Power Supply A DC Power Supply Unit commonly called a PSU deriving power from the AC mains line supply performs a number of tasks. 230v220V AC To 12 V DC Regulated Power Circuit Diagram and 220v230 AC to 5V DC Regulated Power Circuit diagram using Voltage Regulator. 5V Power Supply using 7805 Voltage Regulator with Design By Manoj Shenoy Electronics Power Supply 17 Comments In most of our electronic products or projects we need a power supply for converting mains AC voltage to a regulated DC voltage. There are 2 kind of output that are regulated 5V DC with short circuit protection and without circuit protection.

Regulated Power Supply Block Diagram.

Wiring Diagram Citroen C3 Tendance 2013 5v Power Supply Circuit and Working. Maximum people thinks that a transformer give dc output voltage because we dont get shock by touching its output wireBut this is totally wrong. There are 2 kind of output that are regulated 5V DC with short circuit protection and without circuit protection. Design 5V 500mA power distribution. 5V Power Supply using 7805 Voltage Regulator with Design By Manoj Shenoy Electronics Power Supply 17 Comments In most of our electronic products or projects we need a power supply for converting mains AC voltage to a regulated DC voltage. The regulated power supply will accept an AC input and give a constant DC output.

It helps us to design the sections of the circuit individually and then at the end put them together to have a complete circuit ready for use.

72 Cb175 Wiring Diagram All Electronics Devices are operated using DC Power Supply. Design 5V 500mA power distribution. 230v220V AC To 12 V DC Regulated Power Circuit Diagram and 220v230 AC to 5V DC Regulated Power Circuit diagram using Voltage Regulator. Block Diagram Of 5v Regulated Power Supply It is far more helpful as a reference guide if anyone wants to know about the homes electrical system. Regulated Power Supply Circuit Block Diagram of Regulated Power Supply.

The complete 5v power supply circuit diagram using ICL760 is shown below.

Lincoln Ls Engine Diagram An important point to keep in mind is a regulated power supply is not always designed for just constant output voltage it may be designed for constant output current. It changes in most cases reduces the level of supply to a value suitable for driving the load circuit. There are 2 kind of output that are regulated 5V DC with short circuit protection and without circuit protection. Block Diagram Of 5v Regulated Power Supply It is far more helpful as a reference guide if anyone wants to know about the homes electrical system. 301 shows a block diagram example of a typical SMPS with an AC Mains line input and a regulated DC output. It produces a DC supply from a pure AC wave.

It consists of rectifier filter and voltage regulator circuits.

1999 Ford F 150 Fuel Pump Wiring Diagram The design of 5V DC power supply. 5V Power Supply using 7805 Voltage Regulator with Design By Manoj Shenoy Electronics Power Supply 17 Comments In most of our electronic products or projects we need a power supply for converting mains AC voltage to a regulated DC voltage. It produces a DC supply from a pure AC wave. The main circuit is protected from any damage due to short-circuit in. The basic building blocks of a regulated DC power supply are as follows.

All Electronics Devices are operated using DC Power Supply.

Timer Wiring Diagram An important point to keep in mind is a regulated power supply is not always designed for just constant output voltage it may be designed for constant output current. Block Diagram of a Power Supply Unit. The basic building blocks of a regulated DC power supply are as follows. The output rectification and filter are isolated from the High Frequency switching section by a high frequency transformer and voltage control feedback is via an opto isolator. The figure below shows the block diagram of a typical regulated DC power supply. Figure below shows the block diagram of a typical regulated DC power supply.

From the diagram above it is evident that the transformer is present at the initial stage.

Diagrams Of Architecture Mark Garcia Block Diagram Of 5v Regulated Power Supply It is far more helpful as a reference guide if anyone wants to know about the homes electrical system. 301 shows a block diagram example of a typical SMPS with an AC Mains line input and a regulated DC output. The regulated power supply will accept an AC input and give a constant DC output. The block diagram of a regulated DC power supply is shown in above figure. Stepping down voltage-First step is is scale down the voltage by a step down transformerA step down transformer converts the 220 ac voltage to the lower ac voltage.

The design of 5V DC power supply.

Honor G620s Diagram Power supply block diagram. The block diagram of a regulated power supply mainly includes a step-down transformer a rectifier a DC filter and a regulatorThe Construction working of a regulated power supply is discussed below. Pls send me specifications and parametrs required for design of power supply using ic 7805 with fixed voltage 5v and giving current range 0-5a Seetharaman 9 years ago Hi Kalyani you use the technique used in our earlier circuit for 12 volts. It changes in most cases reduces the level of supply to a value suitable for driving the load circuit. The 5V output from USB is given to pin 8 of U1. It is very simple.

Regulated Power Supply Circuit Block Diagram of Regulated Power Supply.

2004 Ford F 250 Trailer Wiring Harness Diagram 230v220V AC To 12 V DC Regulated Power Circuit Diagram and 220v230 AC to 5V DC Regulated Power Circuit diagram using Voltage Regulator. It produces a DC supply from a pure AC wave. The design of any circuit begins with a well made general block diagram. The output from an ordinary power supply is fed to the voltage regulating device that provides the final output. Is the least efficient diagram among the electrical wiring diagram.

Situs ini adalah komunitas terbuka bagi pengguna untuk berbagi apa yang mereka cari di internet, semua konten atau gambar di situs web ini hanya untuk penggunaan pribadi, sangat dilarang untuk menggunakan artikel ini untuk tujuan komersial, jika Anda adalah penulisnya dan menemukan gambar ini dibagikan tanpa izin Anda, silakan ajukan laporan DMCA kepada Kami.

Jika Anda menemukan situs ini bermanfaat, tolong dukung kami dengan membagikan postingan ini ke akun media sosial seperti Facebook, Instagram dan sebagainya atau bisa juga bookmark halaman blog ini dengan judul Block Diagram Of 5v Regulated Power Supply dengan menggunakan Ctrl + D untuk perangkat laptop dengan sistem operasi Windows atau Command + D untuk laptop dengan sistem operasi Apple. Jika Anda menggunakan smartphone, Anda juga dapat menggunakan menu laci dari browser yang Anda gunakan. Baik itu sistem operasi Windows, Mac, iOS, atau Android, Anda tetap dapat menandai situs web ini.