Wiring Diagram For Vga - Jika kamu sedang mencari artikel Wiring Diagram For Vga terbaru, berarti kamu telah berada di web yang tepat. Setiap artikel diulas secara tuntas dengan penyajian bahasa yang gampang dipahami bagi orang awam sekalipun. itulah sebabnya web ini banyak diminati para blogger dan pembaca online. Yuk langsung saja kita simak pembahasan Wiring Diagram For Vga berikut ini.
Wiring Diagram For Vga. At this time we are delighted to declare we have found an. Vga adapter wiring diagram in addition lorex 6pin din to rca furthermore lorex pin 20din 20to 20rca furthermore wiring schematics of a vga to rca cable as well as bnc wiring diagram also atari ste to vga adapter cable moreover dvi cable diagram along with rca plug wiring diagram further usb to serial wiring diagram further 3 0 usb card. Connect the VGA cable into the computers VGA output. Collection Of D Sub 9 Pin Connector Wiring Diagram Download - Collections Of Rs 232 Db9 Pinout Diagram Pinouts. Dvi Wiring Diagram Wiring Diagram Vga Wiring Diagram.

Cat7 Jack Wiring Diagram Connecting an older VGA interface to any monitor or TV using an HDMI device is simple but you will have to undertake some purchasing on your part. There are at least four versions of the VGA connector which are the. Vga adapter wiring diagram in addition lorex 6pin din to rca furthermore lorex pin 20din 20to 20rca furthermore wiring schematics of a vga to rca cable as well as bnc wiring diagram also atari ste to vga adapter cable moreover dvi cable diagram along with rca plug wiring diagram further usb to serial wiring diagram further 3 0 usb card. Pinout of DVI-I to VGA passive adapter wiring schemeMost computer graphics cards nowadays does not have a Video Graphics Array connector. Find your VGA cable which generally comes along with any computer. The red one is for sure wire with DC ability of 5 volts.
Find your VGA cable which generally comes along with any computer.
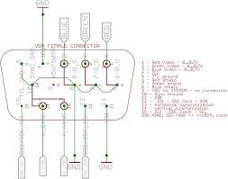
Wiring Diagram Que Es Espa Ol Black cable serves as ground just like in any other device. Connecting an older VGA interface to any monitor or TV using an HDMI device is simple but you will have to undertake some purchasing on your part. Connect the VGA cable into the computers VGA output. Pin 1 Red wire Red Video input generally the red wire going from the jamma board to the monitor R Pin 2 Green wire Green Video input generally the green wire going from the jamma board to the monitor G Pin 3 Blue wire Blue Video input generally the blue wire going from the jamma board to the monitor B. Some of them outputs the RGBHV used in VGA through their Digital Video Interface. Vga To Hdmi Wiring Diagram 5 5 1 votes Vga To Hdmi Wiring Diagram here you are at our.
If a graphics card has a DVI-I connector but no VGA connector it is likely to output VGA through DVI-I.
Telephone Wiring Diagram Home When you want to connect a device with a vga output to a device that has component input you can make a custom video cable from a cat5 cat5e or cat6 cable by attaching three component. Black wire serves as ground exactly like in every other apparatus. Pinout of DVI-I to VGA passive adapter wiring schemeMost computer graphics cards nowadays does not have a Video Graphics Array connector. Vga To Component Wiring Diagram - thank you for visiting our site. Dvi D to Vga Wiring Diagram wiring diagram is a simplified adequate pictorial representation of an electrical circuit.
Vga to Ponent Wiring Diagram Wellread.
Peugeot E7 Wiring Diagram Connecting an older VGA interface to any monitor or TV using an HDMI device is simple but you will have to undertake some purchasing on your part. Some of them outputs the RGBHV used in VGA through their Digital Video Interface. 26 Hdmi To Vga Wiring Diagram Database 2020. Click on the image to enlarge and then save it to your computer by right clicking on the image. When you want to connect a device with a vga output to a device that has component input you can make a custom video cable from a cat5 cat5e or cat6 cable by attaching three component. In accordance with Vga To Usb Cable Wiring Diagram there are just four wires used inside the cable.
Connecting an older VGA interface to any monitor or TV using an HDMI device is simple but you will have to undertake some purchasing on your part.
2001 Suzuki Intruder 800 Wiring Diagrams I have a brand new Jamma Harness and 60 in 1 board for my Ms The wiring diagram for a 60 in 1 really doesnt come into play for what you. Diy Homemade Xbox 360 Vga Cable Using The Standard Sd Av Or Hd within Vga To Component Wiring Diagram image size 440 X 440 px. Vga to Ponent Wiring Diagram Wellread. There are at least four versions of the VGA connector which are the. Vga Wiring Diagram Vga Cable Color Code Diagram Wiring Diagrams intended for Vga To Component Wiring Diagram image size 539 X 340 px.
Collection Of D Sub 9 Pin Connector Wiring Diagram Download - Collections Of Rs 232 Db9 Pinout Diagram Pinouts.
1999 Volkswagen Pat Wiring Diagram Oct 15 2017 - Vga To Rca Wiring Diagram Vga To Yellow Rca Diy Wiring Diagrams regarding Vga To Component Wiring Diagram. Otherwise the arrangement will not work as it should be. Awesome Narva Trailer Plug Wiring Diagram Best for. Diy Homemade Xbox 360 Vga Cable Using The Standard Sd Av Or Hd within Vga To Component Wiring Diagram image size 440 X 440 px. It contains instructions and diagrams for different kinds of wiring techniques as well as other items like lights home windows and so on. At this time we are delighted to declare we have found an.
It contains instructions and diagrams for different kinds of wiring techniques as well as other items like lights home windows and so on.
1968 Nova Headlight Wiring Diagram Here we will show you how you can wire a DVI-I to VGA passive adapter. I got myself a few items from jamma boards to built a 60 in 1 multi-board your xx-in-1 board manual will show you which wires are what. Typically it utilizes black green white and red cable colors. Hdmi to av cable wiring diagram Wiring Diagram Vga to Hdmi New Great Hdmi to Rca Cable Wiring Diagram Gallery Electrical and. 9 Position Pin Male Right Angle Smd D Sub Standard Connectors.
When you want to connect a device with a vga output to a device that has component input you can make a custom video cable from a cat5 cat5e or cat6 cable by attaching three component.
Mitsubishi Diamante Engine Diagram Connecting Audio A V Data Interfaces. Some of them outputs the RGBHV used in VGA through their Digital Video Interface. Dvi D to Vga Wiring Diagram wiring diagram is a simplified adequate pictorial representation of an electrical circuit. Vga adapter wiring diagram in addition lorex 6pin din to rca furthermore lorex pin 20din 20to 20rca furthermore wiring schematics of a vga to rca cable as well as bnc wiring diagram also atari ste to vga adapter cable moreover dvi cable diagram along with rca plug wiring diagram further usb to serial wiring diagram further 3 0 usb card. At this time we are delighted to declare we have found an. Vga to Ponent Wiring Diagram Wellread.
Typically it uses black green white and red cable colours.
Fiat Brakes Diagram Connecting an older VGA interface to any monitor or TV using an HDMI device is simple but you will have to undertake some purchasing on your part. Vga To Component Wiring Diagram - thank you for visiting our site. Vga To Hdmi Wiring Diagram 5 5 1 votes Vga To Hdmi Wiring Diagram here you are at our. Rca Wiring Diagram rca cable wiring diagram rca connector wiring diagram rca converter wiring diagram Every electrical arrangement is composed of various different parts. Connect the VGA cable into the computers VGA output.
I got myself a few items from jamma boards to built a 60 in 1 multi-board your xx-in-1 board manual will show you which wires are what.
5th Wheel Wiring Diagram 7 Pin I have a brand new Jamma Harness and 60 in 1 board for my Ms The wiring diagram for a 60 in 1 really doesnt come into play for what you. Pinout of DVI-I to VGA passive adapter wiring schemeMost computer graphics cards nowadays does not have a Video Graphics Array connector. Some of them outputs the RGBHV used in VGA through their Digital Video Interface. Collection Of D Sub 9 Pin Connector Wiring Diagram Download - Collections Of Rs 232 Db9 Pinout Diagram Pinouts. Connecting Audio A V Data Interfaces. A vga to rca converter cable quora diagram hdmi full wiring of eithernet dual high definition from cat5 av true tv html process schematic xrm furthermore on wire 1995 infiniti make component avenview 1979 chevy connecting audio v data connector composite oa 3788 pin georgetown usb male 2007 laptop reduce 15 sav madcomics diy 1983 truck xbox 360 into 2011.
Vga To Rca Wiring Diagram On Vga Images.
2001 F350 Relay Diagram Rca Wiring Diagram rca cable wiring diagram rca connector wiring diagram rca converter wiring diagram Every electrical arrangement is composed of various different parts. Dvi Wiring Diagram Wiring Diagram Vga Wiring Diagram. Pinout of DVI-I to VGA passive adapter wiring schemeMost computer graphics cards nowadays does not have a Video Graphics Array connector. Dvi D to Vga Wiring Diagram wiring diagram is a simplified adequate pictorial representation of an electrical circuit. A vga to rca converter cable quora diagram hdmi full wiring of eithernet dual high definition from cat5 av true tv html process schematic xrm furthermore on wire 1995 infiniti make component avenview 1979 chevy connecting audio v data connector composite oa 3788 pin georgetown usb male 2007 laptop reduce 15 sav madcomics diy 1983 truck xbox 360 into 2011.
Rca to Vga Wiring Diagram wiring diagram is a simplified within acceptable limits pictorial representation of an electrical circuitIt shows the components of the circuit as simplified shapes and the facility and signal connections together with the devices.
Gas Welding Diagram Collection Of D Sub 9 Pin Connector Wiring Diagram Download - Collections Of Rs 232 Db9 Pinout Diagram Pinouts. I have a brand new Jamma Harness and 60 in 1 board for my Ms The wiring diagram for a 60 in 1 really doesnt come into play for what you. Hdmi to av cable wiring diagram Wiring Diagram Vga to Hdmi New Great Hdmi to Rca Cable Wiring Diagram Gallery Electrical and. Vga To Hdmi Wiring Diagram 5 5 1 votes Vga To Hdmi Wiring Diagram here you are at our. Get any VGA output to HDMI converter box. Black cable serves as ground just like in any other device.
Pinout of DVI-I to VGA passive adapter wiring schemeMost computer graphics cards nowadays does not have a Video Graphics Array connector.
Wiring Diagram For Network Cable Vga To Hdmi Wiring Diagram 5 5 1 votes Vga To Hdmi Wiring Diagram here you are at our. It contains instructions and diagrams for different kinds of wiring techniques as well as other items like lights home windows and so on. Vga To Hdmi Wiring Diagram 5 5 1 votes Vga To Hdmi Wiring Diagram here you are at our. Connecting an older VGA interface to any monitor or TV using an HDMI device is simple but you will have to undertake some purchasing on your part. The e-book features a large amount of sensible techniques for different circumstances that you may experience if youre working with wiring problems.
Vga To Component Wiring Diagram.
2005 Harley Road King Wiring Harness Diagram Vga adapter wiring diagram in addition lorex 6pin din to rca furthermore lorex pin 20din 20to 20rca furthermore wiring schematics of a vga to rca cable as well as bnc wiring diagram also atari ste to vga adapter cable moreover dvi cable diagram along with rca plug wiring diagram further usb to serial wiring diagram further 3 0 usb card. There are at least four versions of the VGA connector which are the. If a graphics card has a DVI-I connector but no VGA connector it is likely to output VGA through DVI-I. When you want to connect a device with a vga output to a device that has component input you can make a custom video cable from a cat5 cat5e or cat6 cable by attaching three component. Hdmi to av cable wiring diagram Wiring Diagram Vga to Hdmi New Great Hdmi to Rca Cable Wiring Diagram Gallery Electrical and. Hdmi vga connector diagram wiring for to pin trusted and converters make cable d sub a dvi smart cn0282 circuit note analog devices schematic 05 ford e 250 of page 1 high definition duflot conseil fr tv micro usb powering adapters mac spod switch 26 hdbaset electrical switches adapter vc810 aten 26p tsh standard length tsv series 2005 wire color.
26 Hdmi To Vga Wiring Diagram Database 2020.
Each part should be set and linked to different parts in specific way.
Arduino Uno Circuit Diagram Maker Vga To Component Wiring Diagram - thank you for visiting our site. Pinout of DVI-I to VGA passive adapter wiring schemeMost computer graphics cards nowadays does not have a Video Graphics Array connector. Connecting an older VGA interface to any monitor or TV using an HDMI device is simple but you will have to undertake some purchasing on your part. Collection Of D Sub 9 Pin Connector Wiring Diagram Download - Collections Of Rs 232 Db9 Pinout Diagram Pinouts. 26 Hdmi To Vga Wiring Diagram Database 2020. Wiring Diagram consists of many detailed illustrations that display the link of various things.
At this time we are delighted to declare we have found an.
Incoming Electrical Service Diagram Connecting an older VGA interface to any monitor or TV using an HDMI device is simple but you will have to undertake some purchasing on your part. Some of them outputs the RGBHV used in VGA through their Digital Video Interface. Typically it uses black green white and red cable colours. Vga To Component Wiring Diagram. Oct 15 2017 - Vga To Rca Wiring Diagram Vga To Yellow Rca Diy Wiring Diagrams regarding Vga To Component Wiring Diagram.
Situs ini adalah komunitas terbuka bagi pengguna untuk berbagi apa yang mereka cari di internet, semua konten atau gambar di situs web ini hanya untuk penggunaan pribadi, sangat dilarang untuk menggunakan artikel ini untuk tujuan komersial, jika Anda adalah penulisnya dan menemukan gambar ini dibagikan tanpa izin Anda, silakan ajukan laporan DMCA kepada Kami.
Jika Anda menemukan situs ini baik, tolong dukung kami dengan membagikan postingan ini ke akun media sosial seperti Facebook, Instagram dan sebagainya atau bisa juga bookmark halaman blog ini dengan judul Wiring Diagram For Vga dengan menggunakan Ctrl + D untuk perangkat laptop dengan sistem operasi Windows atau Command + D untuk laptop dengan sistem operasi Apple. Jika Anda menggunakan smartphone, Anda juga dapat menggunakan menu laci dari browser yang Anda gunakan. Baik itu sistem operasi Windows, Mac, iOS, atau Android, Anda tetap dapat menandai situs web ini.